Автор Тема: Второй аккумулятор TLC78  (Прочитано 29025 раз)

0 Пользователей и 1 Гость просматривают эту тему.

Оффлайн Fly-fisher

  • RØTFLY
  • Член клуба
  • ***
  • Сообщений: 4726
  • +7924609OOO2 Алексей
Re: Второй аккумулятор TLC78
« Ответ #50 : 10:49, 07.01.2013 »
Для коллег, которые подключаются по ходу дела и не читали сначала, поясню.
В верхней части схемы штатный аккумулятор и штатная электрика, включая генератор. Добавлен только выключатель плюса аккумулятора.
В нижней части дополнительный аккумулятор для лебедки с размыкателем плюса.
Вся городьба между ними имеет две цели:
1.       Заряжать второй аккумулятор из цепи первого только когда работает мотор, при этом сделать цепь зарядки дуракоустойчивой, чтобы ничего не спалить в различных возможных ситуациях.
2.       При необходимости подключать два аккумулятора по обычной параллельной схеме. С возможностью исключить любой из аккумуляторов, если он сдох или демонтирован.
РЕДУКТОР: тюнинг, ремонт ЭЛЕКТРОХАБЫ: восстановление
МОДДИНГ: панели интерьера
http://irkutsk-4x4.ru/index.php?topic=17176.msg242969#msg242969

Оффлайн stass_03

  • All Locked
  • **
  • Сообщений: 1898
  • Забанен. Навечно.
Re: Второй аккумулятор TLC78
« Ответ #51 : 11:40, 07.01.2013 »
-->В цепь диода ставить реле нет надобности- диод не проводит ток в "обратку".
Не хотелось бы здесь с нуля начинать обсуждать то, что давно прожевано, проглочено и выкакакно. Нельзя оставлять постоянно подключенными друг к другу два аккумулятора. Пусть даже в одну сторону. Паразитные токи сожрут аккумуляторы пока машина стоит.
Если смотреть внимательно видно, что при всех обесточенных реле - ток никуда не потечёт.
Кн1 нажимается при выводе автомобиля "из спячки". Реле1 отключает все потребители. Абсолютно.
При недолгой стоянке со включенным реле1 ничего кошмарного не произойдёт - падение на p-n переходе 0,3В (диод шоттки) 0,9В (обычный диод). Конечно, если просохатить машину с включенной Кн1 на пару месяцев - обмотка реле1 высосет аккумулятор.
 
-->Напрямую "покрутить" стартером при таком подключении не получится - штатные потребители обесточены.
Не понял.
Зря. Надо было понять. Стартер чем крутится? ключом зажигания. При обесточенном реле1 все цепи салона обесточены, ключ зажигания ничего не делает.
 
-->При постановке под напряжение штатных потребителей (нажимаем Кн1) стартер крутит АКК2
В этой не понятной мне схеме стартер в любом случае крутит АКК2.

Нет, если запитать реле2 и реле3 стартер будет крутить Акк1 (в параллель с Акк2). Другое дело, если Акк2 "коротнёт" тогда да, придётся "пройти под капот" и снять клемму с Акк2. Но это условие есть решение (у всех предоставленных схем), однако я бы не рискнул цеплять в (+) стартера какие- либо дополнительные силовые реле... участвующие так же и в работе лебёдки.
 
 
« Последнее редактирование: 11:48, 07.01.2013 от stass_03 »
Живу бедно,  сыр с плесенью , вино старое , машина без крыши и телефон без кнопок ....

Оффлайн Fly-fisher

  • RØTFLY
  • Член клуба
  • ***
  • Сообщений: 4726
  • +7924609OOO2 Алексей
Re: Второй аккумулятор TLC78
« Ответ #52 : 11:57, 07.01.2013 »
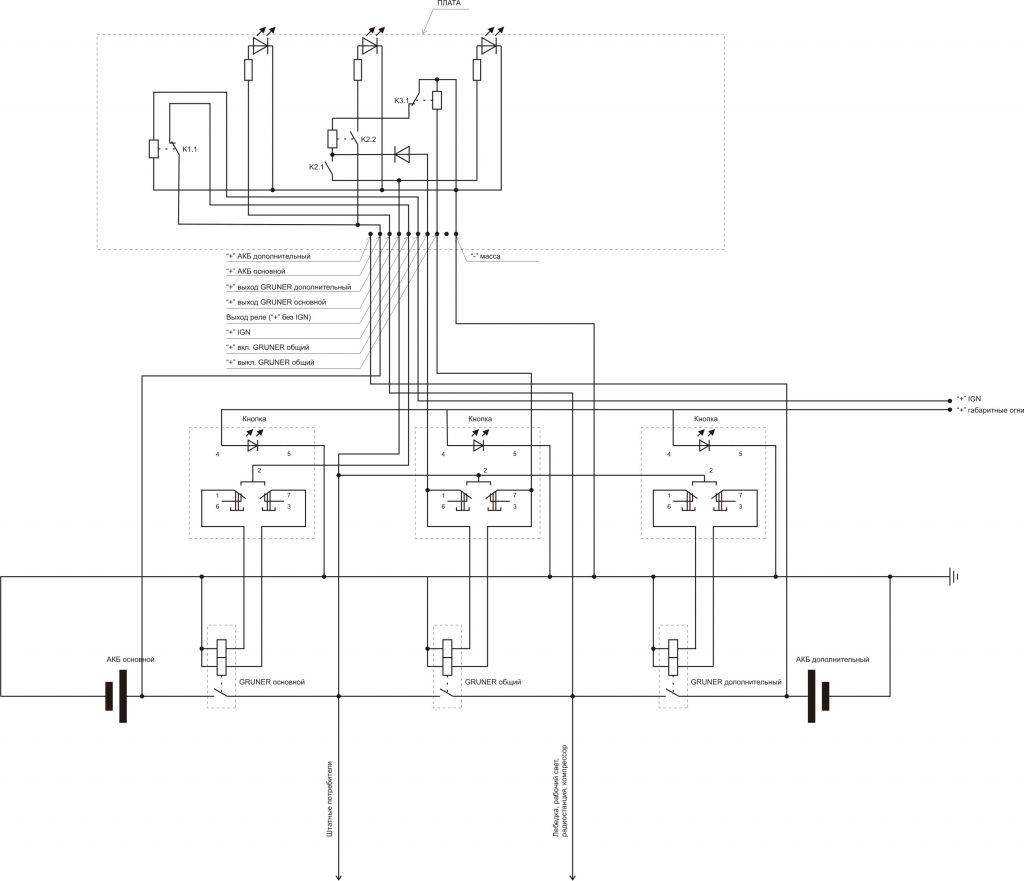
Вот вариант, дающий цепи зарядки второго (лебедочного) аккумулятора 100% дуракоустойчивость:
При включении размыкателя плюса цепь подзарядки лебедочного аккумулятора отключается. Теряю при этом подзарядку во время лебежения. Думаю, что это не большая потеря, поскольку при длительных лебежениях в любом случае нужно делать перерывы на подзарядку. Обесточил лебедку - подзаряжаешься.
 
Нормально? Или есть альтернативные варианты обезопасить предохранитель в цепи диода?
 
To stass_03:
Почти специально для Вас написал пост #50. Перечитайте тему сначала. Иначе дискуссия будет бесполезной.
А вот Ваше мнение по поводу вопросов в посте #49 было бы не лишним.
РЕДУКТОР: тюнинг, ремонт ЭЛЕКТРОХАБЫ: восстановление
МОДДИНГ: панели интерьера
http://irkutsk-4x4.ru/index.php?topic=17176.msg242969#msg242969

Оффлайн stass_03

  • All Locked
  • **
  • Сообщений: 1898
  • Забанен. Навечно.
Re: Второй аккумулятор TLC78
« Ответ #53 : 16:24, 07.01.2013 »
Перечитал
не понял что не устраивает? подключение стартера к Акк2?
В Оригинальной схеме стартер подключен именно к Акк2. В Твоём варианте схемы я аналогично предположил такое же включение. Принципиально, с точки зрения работы схемы, к какому Акк подключен стартер значения не имеет. Подключение стартера имеет смысл по логике работы системы аккумуляторов: При изначальной логике (надёжный пуск двигателя после ночной дискотеки), стартер подключается именно к наименее загруженному Акк2. При логике "лебёдка высосала всё" стартер подключается к Акк1. Главное - отсутствие в цепи (+) стартера проходных контактов, так как пуск двигателя - критичный параметр.
Что касаемо вопросов в посте №49, предохранитель можно установить с любой удобной стороны,
Но можно и диод установить на 300А, например такой лавинный диод шоттки
http://www.rlocman.ru/datasheet/data.html?di=101838&/VS-300U40A
тогда предохранитель будет не нужен.
А лебёдку использовать лучше с подключенными в параллель двумя Акк. Так как кривые разряда на постоянную нагрузку у свинцовых Акк нелинейны, при увеличении ёмкости Акк в 2 раза продолжительность работы на нагрузку возрастает в 4 раза.
 
 
« Последнее редактирование: 16:50, 07.01.2013 от stass_03 »
Живу бедно,  сыр с плесенью , вино старое , машина без крыши и телефон без кнопок ....

Оффлайн Fly-fisher

  • RØTFLY
  • Член клуба
  • ***
  • Сообщений: 4726
  • +7924609OOO2 Алексей
Re: Второй аккумулятор TLC78
« Ответ #54 : 16:57, 07.01.2013 »
не понял что не устраивает? подключение стартера к Акк2?
В Оригинальной схеме стартер подключен именно к Акк2.
Оригинальная Лёхина схема проверена временем и меня полностью устраивает. За исключением описанного трабла с выгоранием предохранителя. Я не хочу в этой схеме ничего менять. Только устранить эту проблему.
 
Стартер я намеренно не перевешиваю на второй аккумулятор.  Не хочу вмешиваться в штатную электрику. Второй аккумулятор будет лебедочным.
В Твоём варианте схемы я аналогично предположил такое же включение.
Там были еще два изменения, которые я реализовывать точно не буду:
1.    Устранение реле из цепи диода. Выше описано, почему для меня это не приемлемо. Даже не обсуждается.
2.    Включение стартера до выключателя.
Что касаемо вопросов в посте 49
- диод можно установить и на 300А, например такой лавинный диод
http://www.rlocman.ru/datasheet/data.html?di=101838&/VS-300U40A
тогда предохранитель будет не нужен.
Это решает проблему лишь отчасти.
1.    Где взять такой диод и сколько он стоит?
2.    Цепь диода становиться силовой и релюшкой на 70А за 50 рублей уже не отделаешься. Нужно ставить что-то типа того же GRUNER 750. Который стоит больше 1000 рублей и которого нет. Есть только три штуки, закупленные под оригинальную схему.
 
Так что продолжаю кубатурить, как не палить предохранитель…
РЕДУКТОР: тюнинг, ремонт ЭЛЕКТРОХАБЫ: восстановление
МОДДИНГ: панели интерьера
http://irkutsk-4x4.ru/index.php?topic=17176.msg242969#msg242969

Оффлайн Fly-fisher

  • RØTFLY
  • Член клуба
  • ***
  • Сообщений: 4726
  • +7924609OOO2 Алексей
Re: Второй аккумулятор TLC78
« Ответ #55 : 17:43, 07.01.2013 »
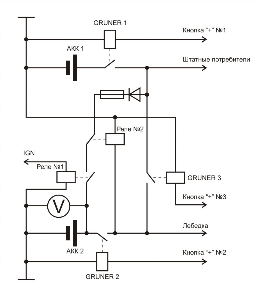
Что-то сомнения меня одолевают.
Все равно потечет ток через диод, когда второй аккумулятор просядет ниже первого. И порвет предохранитель.
Все больше склоняюсь убрать нафинг  все примочки и оставить только ручное переключение:
 
Либо нужно что-то городить, чтобы цепь с диодом не только включалась при наличии зажигания, но и выключалась при превышении тока. А потом обратно включалась.
 
P.S.: а накой там вообще диод, если предполагается, что первый аккумулятор всегда полный и идет зарядка второго?
РЕДУКТОР: тюнинг, ремонт ЭЛЕКТРОХАБЫ: восстановление
МОДДИНГ: панели интерьера
http://irkutsk-4x4.ru/index.php?topic=17176.msg242969#msg242969

Оффлайн off_road_alex

  • ARO M461
  • Друг клуба
  • *
  • Сообщений: 290
  • вся жизнь в движении
Re: Второй аккумулятор TLC78
« Ответ #56 : 17:56, 07.01.2013 »
без цепи зарядки при убитом АКК2 и включении реле3 можешь посадить и акк1


для контроля напряжения посмотри вот это.
http://www.ekits.ru/index.php?ukey=product&productID=781
ARO M461,QD-32,BFG35, эл.лебедка,каркас.GPS Hammerhead HH3, 144 Mhz автономник Планар44, ARB

Оффлайн off_road_alex

  • ARO M461
  • Друг клуба
  • *
  • Сообщений: 290
  • вся жизнь в движении
Re: Второй аккумулятор TLC78
« Ответ #57 : 18:30, 07.01.2013 »
Вот вариант, дающий цепи зарядки второго (лебедочного) аккумулятора 100% дуракоустойчивость:
При включении размыкателя плюса цепь подзарядки лебедочного аккумулятора отключается. Теряю при этом подзарядку во время лебежения. Думаю, что это не большая потеря, поскольку при длительных лебежениях в любом случае нужно делать перерывы на подзарядку. Обесточил лебедку - подзаряжаешься.
 
и что предохранитель дешевле


тоже вариант.


реле gruner  в  включеном или выключеном состоянии не потребляет ничего только в момент включенич выключения 0,1-0,2 секунды
ARO M461,QD-32,BFG35, эл.лебедка,каркас.GPS Hammerhead HH3, 144 Mhz автономник Планар44, ARB

Оффлайн Fly-fisher

  • RØTFLY
  • Член клуба
  • ***
  • Сообщений: 4726
  • +7924609OOO2 Алексей
Re: Второй аккумулятор TLC78
« Ответ #58 : 18:37, 07.01.2013 »
без цепи зарядки при убитом АКК2 и включении реле3 можешь посадить и акк1
По моему что с цепью, что без нее при включении 3-го реле и дохлом АКК2 убъешь АКК1.
 
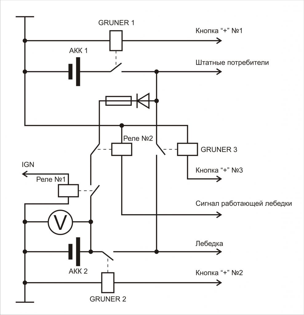
Тут в голову очередная мысль ударила. Гарантированная защита цепи подзарядки. При подключении нагрузки в виде лебедки цепь размыкается:
РЕДУКТОР: тюнинг, ремонт ЭЛЕКТРОХАБЫ: восстановление
МОДДИНГ: панели интерьера
http://irkutsk-4x4.ru/index.php?topic=17176.msg242969#msg242969

Оффлайн off_road_alex

  • ARO M461
  • Друг клуба
  • *
  • Сообщений: 290
  • вся жизнь в движении
Re: Второй аккумулятор TLC78
« Ответ #59 : 18:45, 07.01.2013 »
вместо реле 1 поставить   http://www.12v.ru/site.xp/052048049124.html
для контроля напряжения посмотри вот это.
http://www.ekits.ru/index.php?ukey=product&productID=781
ARO M461,QD-32,BFG35, эл.лебедка,каркас.GPS Hammerhead HH3, 144 Mhz автономник Планар44, ARB

Оффлайн Fly-fisher

  • RØTFLY
  • Член клуба
  • ***
  • Сообщений: 4726
  • +7924609OOO2 Алексей
Re: Второй аккумулятор TLC78
« Ответ #60 : 16:46, 18.08.2013 »
Реализовал в результате по простому. Никаких цепей подзарядки. Второй аккумулятор заряжается включением двух аккумуляторов параллельно. На стоянке - отключать вручную. Единственная защита для отключения основного аккумулятора. Его можно выключить только когда зажигание выключено. Иначе труба ЭБУД.
« Последнее редактирование: 12:33, 19.08.2013 от Fly-fisher »
РЕДУКТОР: тюнинг, ремонт ЭЛЕКТРОХАБЫ: восстановление
МОДДИНГ: панели интерьера
http://irkutsk-4x4.ru/index.php?topic=17176.msg242969#msg242969

 

Яндекс.Метрика